2026-04-26 07:57:49
政府補助在職進修課程登場 勞資爭議調解培訓班 助在職勞工提升職場競爭力
視傳媒記者 駱志雄∕台中報導
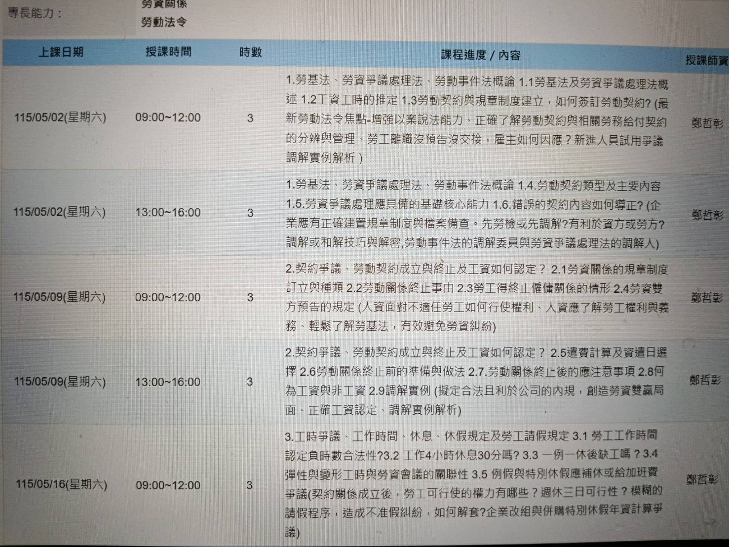
為協助在職勞工提升專業知能與職場競爭力,由社團法人台灣策略與績效管理學會辦理的「懂法‧會談‧能協調:勞資爭議調解基礎培訓班」即將於5月2日至6月6日於台中開課,課程獲勞動部產業人才投資方案補助,符合資格的在職勞工可享80%至100%學費補助,鼓勵民眾善用政府資源持續學習。

主辦單位表示,現今職場中常見勞資糾紛、員工溝通衝突及管理協調問題,許多在職人士面對相關情況時往往缺乏處理經驗,因此特別規劃本次課程,內容涵蓋勞資法規、溝通談判技巧與調解實務方法,幫助學員不僅了解法律,更學會如何妥善協商、有效解決問題,適合有志朝人資、主管或工會事務發展者參加。

本次課程特別邀請鄭哲彰博士擔任講師,鄭博士現任司法院勞動事件調解委員、勞動部勞資爭議行政調解人,同時具備法學、人資及企業管理等跨領域專業背景,擁有豐富實務經驗,將帶領學員從案例中學習勞資關係應對之道。
主辦單位指出,凡具勞保、農保或漁保身分之在職勞工皆可申請補助,其中45歲以下補助80%,45歲以上補助100%,期盼透過專業培訓,協助更多勞工在職場中「懂法、會談、能協調」,提升職涯發展機會。

您可能有興趣
-
2026-04-26 09:58:38
-
2026-04-26 09:20:00
-
2026-04-26 09:13:34
-
2026-04-25 22:47:12
-
2026-04-25 22:00:58
-
2026-04-25 21:13:00
-
2026-04-25 19:39:04
-
2026-04-25 19:24:00
-
2026-04-25 19:16:37
-
2026-04-25 18:22:11
-
2026-04-25 18:15:45
特色村里
熱門新聞
購物頻道
特色廟宇
特色社團
特別推薦

